Arduino示例程序
#include <RtcDS1307.h>
#include <Wire.h>
RtcDS1307<TwoWire> Rtc(Wire);
void setup(){
Serial.begin(9600);
Rtc.Begin();
Rtc.SetIsRunning(true);
Rtc.SetDateTime(RtcDateTime(__DATE__, __TIME__));
}
void loop(){
//DS1307时钟模块接开发板llc(A4,A5)
Serial.print(String(String("Date") + String(":")) + String(String(Rtc.GetDateTime().Year()) + String("-")) + String(String(Rtc.GetDateTime().Month()) + String("-")) + String(String(Rtc.GetDateTime().Day()) + String("-")));
Serial.println(String(String("Time") + String(":")) + String(String(Rtc.GetDateTime().Hour()) + String("-")) + String(String(Rtc.GetDateTime().Minute()) + String("-")) + String(Rtc.GetDateTime().Second()));
}
资料
DS1307 Arduino库
DS1307 中文手册
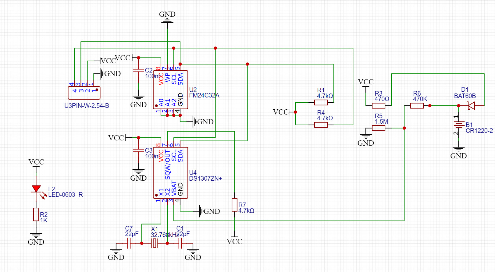
电路原理图
