NS4168 其独特的防失真功能可以有效防止输入信号过载、电池电压下降导致的输出信号失真,同时可以有效保护在大功率输出时扬声器不被损坏。 
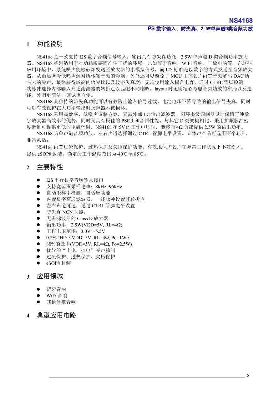
  NS4168 采用高效率、低噪声调制方案,无需外部 LC 输出滤波器。闭环多级调制器设计保留了纯数字放大器高效率的优势,同时又具有极佳的 PSRR 和音频性能。与其它 D 类架构相比,采用扩频脉冲密度调制可提供更低的电磁辐射。NS4168 在 5V 的工作电压时,能够向 4Ω 负载提供 2.5W 的输出功率。 
  NS4168 为单声道音频功放。左右声道选择通过 CTRL 管脚电平设置。立体声产品可选用两个芯片,非常灵活。 
  NS4168 内置过流保护、过热保护及欠压保护功能,有效地保护芯片在异常工作状况下不被损坏。提供 eSOP8 封装,额定的工作温度范围为-40℃至 85℃。
 
            PID控制算法是结合比例、积分和微分三种环节于一体的控制算法,它是连续系统中技术最为成熟、应用最为广泛的一种控制算法。
ESP32-P4 采用 400MHz 双核 RISC-V 处理器,支持最大 32MB PSRAM,具备 USB 2.0、MIPI-CSI / DSI 和 H.264 编码等外设,满足低成本、高性能和低功耗的多媒体开发需求。
 
            本产品是一款 2.8 寸且自带 ESP32-S3 主控的 IPS 显示模块,采用 ILI9341V 屏显驱动 IC,分辨率为 240x320,内置麦克风和音频编解码芯片,提供 音频喇叭、锂电池、MicroSD 卡、串口、I2C、扩展 IO 等外设接口。
 
            DS1307是Maxim的串行、I2C实时时钟芯片。
灵感来自亚历山大·霍罗伊德 (Alexander Holroyd) 的伟大设计和机制。
 
            此款TFT LCD模块采用4线制SPI通信方式,驱动芯片为ILI9341,分辨率为240x320,带有触摸功能(可选)。模块包含有显示屏、背光控制电路以及触摸屏控制电路。
 
            3.5 寸 IPS 彩色液晶显示模块,采用 4 线制 SPI 接口只需 5 个 IO 即可实现显示, 320x480 高清分辨率,可应用于各种需要屏显功能的产品。
 
            ESP32 是一款微控制器,为蓝牙 A2DP 提供 API,可用于接收声音数据,例如从您的手机,并通过回调方法提供。输出是 PCM 数据流,从 SBC 格式解码。
WS2812B是一个集控制电路与发光电路于一体的智能外控LED光源。其外型与一个5050LED灯珠相同,每个元件即为一个像素点。
L9110S是为控制和驱动玩具马达设计的双通道推挽 式功率放大专用集成电路器件,将分立电路集成在 单片IC之中,使外围器件成本降低,整机可靠性提高。
 
            NS4168 是一款支持 I2S 数字音频信号输入,输出具有防失真功能,2.5W 单声道 D 类音频功率放大器。NS4168 特别适用于对功耗敏感而产生干扰的环境。比如蓝牙音响,WiFi 音响,平板电脑等。
 
            








