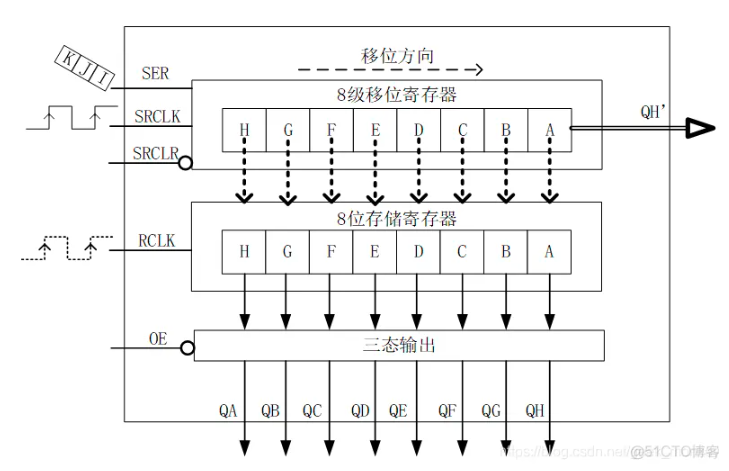
74HC595是一个8位串行输入、并行输出的位移缓存器:并行输出为三态输出。在SCK 的上升沿,串行数据由SDL输入到内部的8位位移缓存器,并由Q7’输出,而并行输出则是在LCK的上升沿将在8位位移缓存器的数据存入到8位并行输出缓存器。当串行数据输入端OE的控制信号为低使能时,并行输出端的输出值等于并行输出缓存器所存储的值。
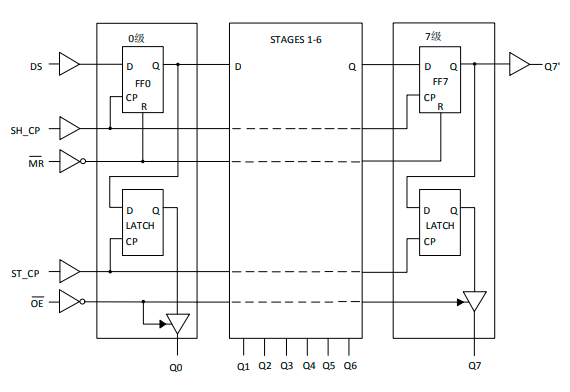
(1)74HC595D引脚介绍及工作范围


(2)逻辑图:
(3)时序图:
(4)功能框图:
注意:74HC595的移位特性是串行输入,并行输出。

| 引脚编号 | 74HC595D | 74HC595 | 74HC595点阵模块 | 功能介绍 | 
|---|---|---|---|---|
| 15 | Q0 | QA | \ | 一位并行输出位 | 
| 1~7 | Q1~Q7 | QB~QH | \ | 七位并行输出位 | 
| 8 | GND | VSS | GND | 电源地 | 
| 9 | Q7’ | QH’ | \ | 级联位,若输入位数大于8位,先进入的位会从此口连续输出,用于多片之间的级联 | 
| 10 | MR | SRCLR | 5V | 主复位,低有效,一般直接接到VCC拉高 | 
| 11 | SH_CP | SRCLK | CLK | 移位寄存器时钟输入 | 
| 12 | ST_CP | RCLK | LE | 存储寄存器时钟输入 | 
| 13 | OE | OE | GND | 输出使能位,低有效,一般全程给低电平 | 
| 14 | DS | SER | DI | 串行数据输入位 | 
| 16 | VCC | VDD | 5V | 电源5V | 
(3)74HC595工作原理介绍
① 在SRCLK上升沿时,来自SER的数据可以存入移位寄存器。移位寄存器只有8位,如果数据溢出,溢出的数据从QH’输出(图中用空心箭头表示)。
② 在RCLK上升沿时,移位寄存器的8位数据全部传给存储寄存器(图中用虚线表示)。此时如果OE是低电平,8位数据会并行输出。
③ SRCLR在低电平时可以清空移位寄存器,一般只在第一次安全上电时拉低,其它时间置高。OE在低电平时允许输出,高电平输出三态。三态既不是高电平,也不是低电平,被称为高阻态。实际应用时OE常常设为低电平。
④ 假设来自于控制芯片的数据是ABCD EFGH,每个字母表示1bit数据,非0即1。那么会把高位的数字A最先存入移位寄存器,第1个数据会从QH输出,存入的第8个数据会从QA输出。
⑤ QH’ 的级联作用:
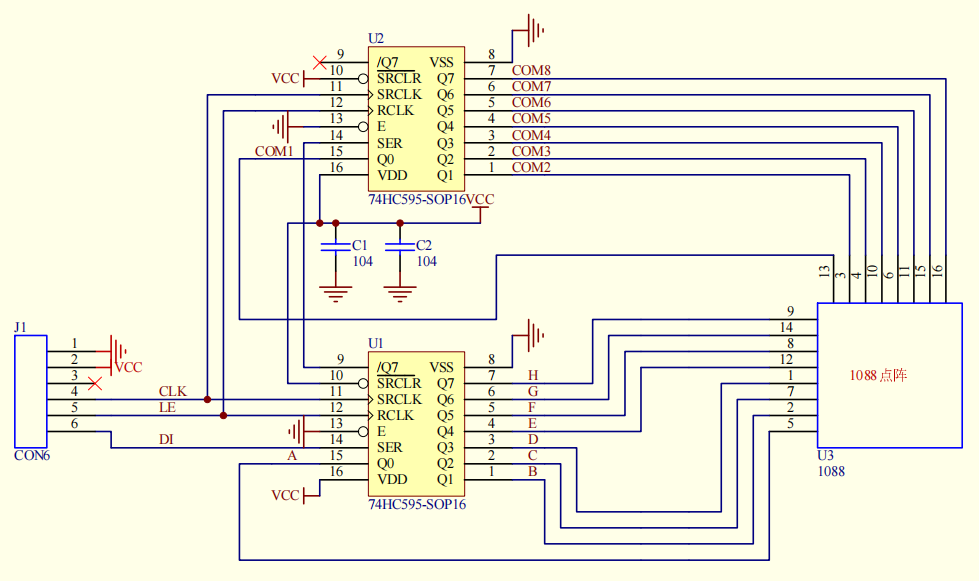
a. 应用场景:8×8 共阳极LED点阵1088BS,驱动此点阵共需要8位段选端和8位位选端,共16位串行数据输入。
b. 移位过程:SER 的数据输入端串行输入时,在 SRCLK 的上升沿将数据移入移位寄存器内,每个 SRCLK 上升沿移入一位单bit数据,最先输入的一直向后移直到8个 SRCLK 上升沿后,移位寄存器填满,此时若数据输入端还有数据输入,下一个 SRCLK 上升沿到来时,最先输入的1bit数据就会从 QH’ 输出(此处可理解为队列,先进先出)。在RCLK的上升沿,数据会从移位寄存器进入存储寄存器中,当OE低有效时,存储寄存器中的值从 QA ~ QH 并行输出。
c. 级联实现:将第一片 74HC595 的 QH’ 串行输出端接到第二片的数据输入端 SER ,实现级联功能。经过16个时钟SRCLK 上升沿后,数据已经全部移位进入移位寄存器,一次共输入16位数据,那么第一位输入的串行数据会在第二片 74HC595 芯片的 QH 输出,此时给一个上升沿的 SRCLK 信号就可以将信号移入存储寄存器,OE 信号持续给低, 即可输出。
(1) LED点阵屏简介:
通过LED(发光二极管)组成,以灯珠亮灭来显示文字、图片、动画、视频等,LED点阵显示屏制作简单,安装方便,被广泛应用于各种公共场合,如汽车报站器、广告屏、银行窗口屏、叫号屏以及停车系统等。
(2) 1088BS实物图:
(3) 内部结构:

(4) LED点阵模块共阳极和共阴极区分:
① 根据其内部接线方式被分为两种:共阳极(BS)和共阴极(AS)。
② 共阳极即每个LED管的阳极共接在行线上,列输入的信号为1不亮,为0亮。
③ 共阴极和共阳极模块相反,每个LED管的阴极共接在行线上,列输入的信号为0不亮,为1亮。
④ 一般只需根据点阵第一个引脚的极性来定义,第一个引脚为阳极则为共阳,反之则为共阴。


| 74HC595点阵模块 | 功能说明 | 
|---|---|
| DI | 串行数据输入 | 
| LE | 锁存器时钟输入 | 
| CLK | 移位寄存器时钟输入 | 
| NC | 空脚,不接 | 
| VCC | 模块供电接口,可用单片机的5V电源口供电 | 
| GND | 电源地 | 
| 74HC595点阵模块 | Arduino UNO R3 | 
|---|---|
| DI | D8 | 
| LE | D9 | 
| CLK | D10 | 
| VCC | 5V | 
| GND | GND | 
(1)本实验采用Arduino UNO R3开发板及自主搭建电路的方式,实现预设功能。
(2)点阵显示初探的电路图,如下图所示:
(3)实现功能:点亮8*8共阳极点阵的第一个LED灯,LED位置(1,1)。
代码实现:
//8*8共阳极点阵实验
//点亮8*8共阳极点阵的第一个LED灯,LED位置(1,1)
#define DIO 8      //DI
#define S_CLK 10   //CLK
#define R_CLK 9   //LE
void setup()
{
  pinMode(DIO, OUTPUT);
  pinMode(S_CLK, OUTPUT);
  pinMode(R_CLK, OUTPUT);
}
void loop()
{
  //ROW 0x80 , COL 0xfe
  int i, dat;//i循环次数  dat需要发送的数据
  dat = 0xfe;//发送列值
  for (i = 0; i < 8; i++) //循环8次
  {
    digitalWrite(S_CLK, LOW);
    digitalWrite(R_CLK, LOW);
    if (dat & 0x01) //发送1
    { 
      digitalWrite(DIO, HIGH);
    }
    else      //发送0
    { 
      digitalWrite(DIO, LOW);
    }
    digitalWrite(S_CLK, HIGH);
    dat >>= 1;//数据右移
  }
  dat = 0x80;//发送行值
  for (i = 0; i < 8; i++) //循环8次
  {
    digitalWrite(S_CLK, LOW);
    digitalWrite(R_CLK, LOW);
    if (dat & 0x01) //发送1
    { 
      digitalWrite(DIO, HIGH);
    }
    else      //发送0
    { 
      digitalWrite(DIO, LOW);
    }
    digitalWrite(S_CLK, HIGH);
    dat >>= 1;//数据右移
  }
  digitalWrite(R_CLK, HIGH);
}
(1)本实验采用Arduino UNO R3开发板及自主搭建电路的方式,实现预设功能。
(2)点阵显示进阶的电路图,如下图所示:
(3)实现功能:8*8共阳极点阵,点亮指定行列LED。
代码实现:
//8*8共阳极点阵实验
//8*8共阳极点阵,点亮指定行列LED
#define DI 8
#define CLK 10
#define LE 9
int number[16]={1,0,0,1,1,1,0,0,1,0,1,0,1,0,1,1};//列数据10011100,行数据10101011
void setup()
{
  pinMode(DI, OUTPUT);
  pinMode(CLK, OUTPUT);
  pinMode(LE, OUTPUT);
}
void loop()
{
  digitalWrite(LE, LOW);//存储寄存器时钟输入,串行输入数据时置0
  
  for (int i = 0; i < 16; i++)
  {
    DI_data(number[i]);//先发送列数据,再发送行数据
  }
  digitalWrite(LE, HIGH);//存储寄存器时钟输入,并行输出数据时置1
}
void DI_data(int num)
{
  digitalWrite(CLK, LOW);//移位寄存器时钟输入,CLK为低电平
  digitalWrite(DI, num);//串行数据输入
  digitalWrite(CLK, HIGH);//CLK上升沿,DI发送数据
}
(1)本实验采用Arduino UNO R3开发板及自主搭建电路的方式,实现预设功能。
(2)点阵显示汉字(方法1) 的电路图,如下图所示:
(3)实现功能:不用shiftOut函数,点阵显示汉字“中”。
代码实现:
//8*8共阳极点阵实验
//不用shiftOut函数,点阵显示汉字“中”
#define DI 8
#define CLK 10
#define LE 9
uint8_t ROW[8][8] = {
  {0, 1, 1, 1, 1, 1, 1, 1}, //第一列
  {1, 0, 1, 1, 1, 1, 1, 1}, //第二列
  {1, 1, 0, 1, 1, 1, 1, 1}, //第三列
  {1, 1, 1, 0, 1, 1, 1, 1}, //第四列
  {1, 1, 1, 1, 0, 1, 1, 1}, //第五列
  {1, 1, 1, 1, 1, 0, 1, 1}, //第六列
  {1, 1, 1, 1, 1, 1, 0, 1}, //第七列
  {1, 1, 1, 1, 1, 1, 1, 0}  //第八列
};
uint8_t COL[8][8] = {           //汉字“中”
  {0, 0, 0, 1, 0, 0, 0, 0}, //第一行
  {0, 0, 0, 1, 0, 0, 0, 0}, //第二行
  {1, 1, 1, 1, 1, 1, 1, 0}, //第三行
  {1, 0, 0, 1, 0, 0, 1, 0}, //第四行
  {1, 1, 1, 1, 1, 1, 1, 0}, //第五行
  {0, 0, 0, 1, 0, 0, 0, 0}, //第六行
  {0, 0, 0, 1, 0, 0, 0, 0}, //第七行
  {0, 0, 0, 1, 0, 0, 0, 0}  //第八行
};
void setup()
{
  pinMode(DI, OUTPUT);
  pinMode(CLK, OUTPUT);
  pinMode(LE, OUTPUT);
}
void loop()
{
  for (int z = 0; z < 8; z++)
  {
    ROW_COL(z);
  }
}
void DI_data(int num)
{
  digitalWrite(CLK, LOW);//移位寄存器时钟输入,CLK为低电平
  digitalWrite(DI, num);//串行数据输入
  digitalWrite(CLK, HIGH);//CLK上升沿,DI发送数据
}
void ROW_COL(int k)
{
  digitalWrite(LE, LOW);//存储寄存器时钟输入,串行输入数据时置0
  for (int i = 0; i < 8; i++)
  {
    DI_data(ROW[k][i]);//发送列数据
  }
  for (int j = 0; j < 8; j++)
  {
    DI_data(COL[k][j]);//发送行数据
  }
  digitalWrite(LE, HIGH);//存储寄存器时钟输入,并行输出数据时置1
}
(1)本实验采用Arduino UNO R3开发板及自主搭建电路的方式,实现预设功能。
(2)点阵显示汉字(方法2) 的电路图,如下图所示:
(3)实现功能:用shiftOut函数,点阵显示汉字“甲”。
代码实现:
//8*8共阳极点阵实验
//用shiftOut函数,点阵显示汉字“甲”
#define LE 9   
#define CLK 10 
#define DI  8  
unsigned int ROW_COL[8][2] = { //汉字“甲”
  {0x7f, 0x00}, //第一个字节是列数据,第二个字节是行数据
  {0xbf, 0x7C},
  {0xdf, 0x54},
  {0xef, 0x7C},
  {0xf7, 0x54}, 
  {0xfb, 0x7C}, 
  {0xfd, 0x10}, 
  {0xfe, 0x10}
};
void setup() 
{
  pinMode(LE, OUTPUT);
  pinMode(CLK, OUTPUT);
  pinMode(DI, OUTPUT); 
}
void loop()
{
  show(ROW_COL);
}
void show(unsigned int a[8][2])
{ 
  for ( int i = 0; i < 8; i++)
  {
    digitalWrite(LE, LOW);
    for (int j = 0; j < 2; j++)
    {
      shiftOut(DI, CLK, LSBFIRST, a[i][j]);//一次向移位寄存器写入一个字节(8个位)
    }
    digitalWrite(LE, HIGH);
  }
}
来源:https://blog.csdn.net/weixin_44887565/article/details/133033510
 
            电子设计自动化(英语:Electronic design automation,缩写:EDA)是指利用计算机辅助设计(CAD)软件,来完成超大规模集成电路(VLSI)芯片的功能设计、综合、验证、物理设计(包括布局、布线、版图、设计规则检查等)等流程的设计方式。
Arduino-ESP32与ESP-IDF的版本对应表。
Arduino+ESP32上使用TFT_eSPI库快速点亮这个屏幕,驱动芯片ST7789
Queue 库提供了一个通用的 C++ 动态队列实现,专为在 Arduino 项目中使用而定制。
 
            本程序是小鹏物联网智能浇花套件的单机版程序(不连接物联网),供同学们参考。
 
            ArrayList 类是一个 C++ 模板类,它提供了 ArrayList 的实现,以便轻松存储任何指定类型的值。它允许使用索引进行高效存储和检索,支持排序操作。
 
            ESP32系列(包括ESP32-S3)搭载Xtensa双核处理器,默认情况下Arduino框架仅使用单核运行用户代码,通过多核编程,可以充分利用硬件资源来提升系统响应和性能。
在本文中,先解释 MSB(最高有效位)和 LSB(最低有效位)的概念,以及 MSBFIRST 和 LSBFIRST。然后展示了 MSBFIRST 和 LSBFIRST 的使用如何影响移位寄存器的输出。
TB6612是一款双路H桥型的直流电机驱动芯片,可以驱动两个直流电机并且控制其转速与方向,输入电压在3V~12V,因此在集成化、小型化的电机控制系统中,它可以作为理想的电机驱动器件。
 
            Arduino-ESP32项目提供的Preferences库是一个专为ESP32设计的非易失性存储解决方案,它替代了传统的Arduino EEPROM库,提供了更强大、更可靠的数据存储功能。
74HC595是一个8位串行输入、并行输出的位移缓存器。并行输出为三态输出。