Picopad一个基于Raspberry Pi Pico (RP2040)的开源游戏掌机。
项目仓库
https://github.com/pajenicko/picopad
先上靓照

PicoPad 游戏机搭载 RP2040 微处理器(对的,你没看错又是基于树莓派自己设计开发, 40 nm 工艺,7×7 mm QFN-56 封装的芯片RP2040,双 ARM Cortex-M0+ 核,主频能达 133MHz),可运行如俄罗斯方块等一些简单的游戏。

PicoPad它有四个按键和一个十字方向键(D-Pad,类似任天堂游戏手柄那种),以及一个分辨率为320×240的小尺寸彩色LCD。还有一个microSD插槽,可以存储程序,还有一个扩展端口,用于来自RP2040本身的各种IO,包括gpio,串行,I2C和模拟输入引脚的扩展。PicoPad主机没有外壳,用户可以发挥自己的想象力自行设计。
PicoPad游戏机扩展的外部连接器,提供电池电源,3.3V和GND。支持通过UART进行通信,具有2个I2C接口,3个模拟输入和6个GPIO引脚。


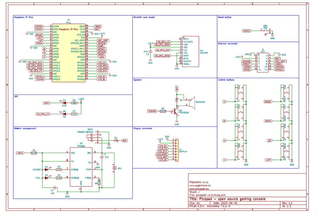
硬件原理图如下,主要器件有RP2040 微处理器,TP4056锂电池充电管理IC,分辨率为320×240的LCD,2颗LED,SD卡,蜂鸣器,键盘按钮,外部连接器

软件方面Picopad提供对工程人员友好的开源可编程格式。PicoLibSDK文件夹包含一个用于Raspberry Pico的可选扩展C/C++SDK库,另外也支持Micropython。
虽然软硬件开源,但如果你想直接建立自己的游戏,不喜欢从头开始DIY,也可以在他们直接购买主机(https://pajenicko.cz/picopad),开放世界3D游戏和ZX Spectrum模拟器都可运行在该平台上。
许可证:GNU GENERAL PUBLIC LICENSE Version 3, 29 June 2007
本教程将向您展示如何使用micropython脚本设置Pico和TFT触摸显示屏。您将学习如何使用触摸屏控制Pico以及如何在屏幕上显示信息。
Pico 2采用了树莓派自主设计的新款高性能安全型微控制器 RP2350,核心时钟速度更高、内存翻倍、Arm 核心更强大、具有新的安全功能和升级的接口能力,相比前代产品性能和功能都有大幅提升,同时保持与 Pico 系列产品的硬件和软件兼容性。
Pico是一块大小和Arduino Nano差不多的板子。即可以单独使用,也可以作为SMD元件,直接焊接到印刷电路板上。
本文介绍Pi Pico基于Arduino的C/C++开发环境搭建。
Pico 上的每个 GPIO 引脚都能够进行脉宽调制,通过改变引脚打开和关闭的频率,可以改变或调制这些脉冲的宽度实现模拟输出。
当我们提及物联网(IoT, Internet of Things)开发,可能首先想到的是Arduino或是ESP8266这样的微控制器开发板。然而,Raspberry Pi的微控制器开发板——Raspberry Pi Pico W,也是一个很好的选择。
本文介绍树莓派Pico与TFT显示屏的使用。
Raspberry Pi Pico是具有灵活数字接口的低成本,高性能微控制器板。它集成了Raspberry Pi自己的RP2040微控制器芯片,运行速度高达133 MHz的双核Arm Cortex M0 +处理器,嵌入式264KB SRAM和2MB板载闪存以及26个多功能GPIO引脚。对于软件开发,可以使用Raspberry Pi的C / C ++ SDK或MicroPython。
本文收集整理一些与无人机相关的尝试项目,供有计划制作飞行器、智能车、机器人的朋友们参考。