随着气候变化的日益严重,人们对天气情况的关注也愈发重视。因此,越来越多的人开始尝试在家中安装天气显示器,以便随时了解当地的气象信息。而这款太阳能电子纸天气显示器恰好满足了这一需求,超小的尺寸可以完美嵌入窗框内,拥有极低的功耗,同时集成了太阳能充电功能,能够在没有稳定电源的情况下长时间运行,必将成为爆款产品。

功能和特点
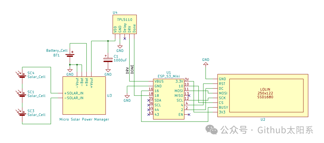
这款天气站的构想是利用太阳能电池给能源收集模块供电,当太阳能电池产生电能时,能源收集模块将会充电。而这种能量收集方式即使在非常低的太阳能输入条件下也能工作,非常适合室内能量收集。同时,为了降低电量消耗,在显示屏更新后可以将其关闭,从而保证电池能够长时间使用。

这款天气站采用了ESP32 S3 Mini作为控制核心,搭配Tri-Color ePaper 2.13 (SSD1680) shield显示屏,显示效果清晰,且功耗极低。其3块单晶硅太阳能电池提供了可靠的充电功能,配合SPV1050微型太阳能电源管理器,能够实现充沛的电能供应。利用TPS73733DCQR低压差稳压器、1000uF 10V 电解电容和SPV1050微型太阳能电源管理器,可以实现对电池的高效充电和能量管理。

材料清单
• 硬件组件:
| 硬件组件 | 数量 |
| ESP32 S3 Mini | 1 |
| Tri-Color ePaper 2.13 (SSD1680) Shield | 1 |
| MONOCRYST SOLAR CELL 147MW 4.15V - SM111K06L | 3 |
| SPV1050 微型太阳能电源管理器 | 1 |
| TPS73733DCQR 低压差稳压器 | 1 |
| 1000uF 10V 电解电容 | 1 |
| 3D打印机壳 | 1 |
| M2*4平头自攻螺钉 | 2 |
| M2*20平头自攻螺钉 | 4 |
• 软件应用和在线服务:
Arduino IDE
• 手工具和加工机械:
3D打印机
• 制作过程
首先,需要对ESP 32 S3 Mini模块进行一些改造,包括移除集成的RGB LED和更换电压稳压器。

接着需要安装太阳能电池、微型太阳能电源管理器和其他组件,并根据示意图进行连接。

在安装过程中需要考虑电缆的长度,以保证各组件能够准确连接。

优势
• 太阳能供电,节能环保
• 小尺寸,可嵌入窗框
• 显示效果清晰,功耗极低 能够在极低的太阳能输入条件下工作 能够长时间运行。

总结
太阳能电子纸天气显示器具有小巧、节能环保、易于制作安装等优势。通过利用太阳能充电和低功耗设计,使得这款天气站不仅适合家庭使用,也非常适合用于商业、学校等场所。虽然这是一个快速设计原型,但在未来可以进一步优化功耗和功能,以满足不同用户的需求。
项目地址:https://github.com/rsappia/Solar_E-Ink_Weather_Station
Arduino-ESP32与ESP-IDF的版本对应表。
Arduino-ESP32提供了多种文件系统解决方案,本文将深入解析SPIFFS、LittleFS和SD卡三种主流存储方案,帮助你做出最佳选择。
ESP32-P4-WIFI6-DEV-KIT是一款微雪(Waveshare)设计的基于 ESP32-P4 的多媒体开发板,并集成 ESP32-C6,支持 Wi-Fi 6 和 BLE 5 无线连接。它提供丰富的人机交互接口,包括 MIPI-CSI (集成图像信号处理器 ISP)、MIPI-DSI、SPI、I2S、I2C、LED PWM、MCPWM、RMT、ADC、UART 和 TWAI 等。
ESP-Hosted 解决方案提供了将 ESP 板用作 Wi-Fi 和 Bluetooth/BLE 连接的通信处理器的方法。
ESP-Hosted 提供了一种将ESP芯片和模组用作通信协处理器的解决方案,该解决方案为主机微处理器或微控制器提供无线连接,使主机能够与其他设备通信。简单来说为网卡方案。
Arduino+ESP32上使用TFT_eSPI库快速点亮这个屏幕,驱动芯片ST7789
本文给出了一个ESP32与SPI 接口TFT显示屏接线的详细说明,供大家参考。
本文讲解如何在Micropython环境下使用ESP32的ESPNow功能进行数据传输。
ESP-Dongle 是一款基于 ESP32-S3 芯片开发的多功能 USB Device 解决方案。它不仅外形小巧,功能齐全,更集成了无线 U 盘、SD 卡读取以及 USB 无线网卡等多项功能。
ESP32 系列芯片可以利用 CSI 数据实现动作检测和存在检测。无论是自动调节灯光、风扇,还是节能控制,CSI 技术为智能家居带来了新的可能性。随着 CSI 技术的发展,未来的智能家居将能够更精确地感知和响应我们的行为,实现更高效、更人性化的控制。