两大青少年编程等级考试标准全解读,看这一篇就够了!

随着国家持续推进AI与科学教育的发展,以及大量资本的入场,少儿编程教育市场呈火热趋势,目前市场上已有超过200家少儿编程公司,并且这一趋势很可能依旧延续。虽然对于孩子是否必须学编程,行业内仍存在着不同的声音,但不可否认,少儿编程正在由“非刚需”向“刚需”逐渐转变。

正因少儿编程行业的高速发展,许多问题逐渐涌现,教学质量良莠不齐、课程设计缺乏体系、能力评价无标准可依。如何更好地推进编程教育,仍然是需要探究和思考的问题。

2019年10月,CELTSC《青少年编程能力等级》标准发布,规范编程教学内容,进一步实现少儿编程行业良性发展。与此同时,电子学会《青少年软件编程等级标准》升级版本相继推出,如何评估孩子的编程能力,如何以考促学为青少年编程学习提供公允客观的依据,是所有少儿编程行业专家和家长关注的重点。

所谓编程等级标准,其实就是衡量编程能力水平的标尺,用于规定各类编程语言所应具备的理论知识与操作技能。从专业的角度来看,一个标准的出台需要经过提案、专业组织内部征询、草案公示、项目立项、专业单位组织项目起草、调研、专家评审会审查、发布等多个环节,耗时时间长,涉及的学术、研究及行业资源广,对知识体系构建的专业性要求高。

可以说,一个能力等级标准文件的行业地位是由发布单位、研制单位权威性、标准制定流程、科目等级设置、知识点考核设计、适用范围及实践成熟度等要素共同构成。 

接下来我们可以从各方面来了解各大等级标准的权威专业价值。

一、标准发布单位及研制单位

  • 标准发布单位

CELTSC《青少年编程能力等级》标准的四个发布单位在行业内有一定知名度,且均为国家一级组织。值得一提的是,全国高等学校计算机教育研究会主管机关为教育部,专门开展学术交流研究项目。全国高等院校计算机基础教育研究会是专门从事高校计算机基础教育研究的全国一级学术团体,两者都是比较了解国内计算机基础教育的权威组织。

电子学会《青少年软件编程等级标准》的发布单位主要由中国电子学会旗下的分支机构组成,中国电子学会是工业和信息化部的直属事业单位,5A级国家学术类社会团体,主要工作是开展国内外学术、技术交流和技术培训,普及电子信息科学技术知识,组织研究制定和应用推广电子信息技术标准。

总的来说,两个标准文件背后的发布单位在业内均有专业背景,在权威性专业性上,两者都是过关的,其中CELTSC《青少年编程能力等级》标准发布单位属于计算机基础教育研究背景,电子学会《青少年软件编程等级标准》发布单位属于电子信息技术研究背景

  • 标准研制单位

CELTSC《青少年编程能力等级》标准的研制团队及流程介绍如下(摘自网络):

2019年11月, CELTSC《青少年编程能力等级》标准于清华大学发布,该标准由全国信息技术标准化技术委员会教育技术分技术委员会(CELTSC)组织研制,研制团队由清华大学、北京理工大学、标准发布单位、计算机行业教育专家、少儿编程头部企业代表组成,研制参考资料覆盖了千万青少年基础学情报告,10000+所公立校“样本”,800+青少年编程一线信息技术教师反馈,一定程度上确保标准兼具科学性与实用性。

这里需要给大家做两个科普

1、组织研制单位CELTSC

根据百度信息显示:

教育部于2000年10月指示科技司组织力量研制现代远程教育技术标准,并且于2001年初成立了现代远程教育技术标准化委员会,2002年初更名为教育部教育信息化技术标准委员会(CELTSC,Chinese E-Learning Technology Standardization Committee),2002年经国家标准化管理委员会批准成为全国信息技术标准化技术委员会教育技术分技术委员会,授权承担全国教育技术相关标准的研制、认证和应用推广工作。

目前,全国信息技术标准化技术委员会教育技术分技术委员会(以下简称CELTSC)设有54名专家委员,41家单位委员,秘书处设在清华大学。

2、研制单位清华大学

清华大学的计算机专业在国内排名第一,不仅如此,在2018年《美国新闻与世界报道》发布的排行榜中,清华大学计算机专业取代麻省理工成为全球第一,教育部学科评估A+评级。

总的来说,CELTSC《青少年编程能力等级》标准的研制单位,在整个少儿编程行业,具有相当过硬的专业实力。

接下来我们看看电子学会《青少年软件编程等级标准》的相关介绍(以下摘自网络):“19年12月,中国电子学会对《青少年软件编程等级标准》内容进行了升级。其核心起草单位由中国电子学会、北京大学、腾讯组成。” “中国电子学会还将筹建青少年软件编程标准技术委员会,由北京大学、南开大学、浙江大学、重庆大学四大高校,以及核桃编程、学而思、小码王、编玩边学、西瓜创客、极客晨星等众多少儿编程教育机构组成。”


由此可以看出,电子学会《青少年软件编程等级标准》的技术委员会也非常兼容并包,除了高校单位外,也包括了技术企业及各青少年编程教育机构的参与。

二、标准制定流程

关于 CELTSC《青少年编程能力等级》标准和电子学会《青少年软件编程等级标准》的具体研制流程,网上没有过多介绍。笔者只能在新闻稿件及官方网站、微信公众号等渠道信息中窥见一二。

关于CELTSC《青少年编程能力等级》标准的研制,CELTSC官网及官方微信公众号显示的进度信息如下:


目前可以看到,CELTSC《青少年编程能力等级》标准经过了公开意见征询、研讨调研、专家评审、发布及认证试点工作环节,前后历时3个月左右(考虑草案提出等前置标准流程,预计研制周期不少于1年),学术闭环相对完整。(以上信息来源于公众号仅供参考,具体研讨会等观点信息笔者未深入展开搜索。)

关于电子学会《青少年软件编程等级标准》的研制过程,除了上文新闻稿件中提及的“2019年12月成立电子学会《青少年软件编程等级标准》技术委员会“的信息外,笔者暂时没有搜到过多的介绍。(笔者仅做了初步搜索,如有遗漏,欢迎大家随时补充。)

三、标准等级设置及能力要求

下面到了最重要的一个环节:如何评估标准的科学性与专业性?如何确认标准能合理评估少儿编程学习水平?我们可以从标准的等级设置和能力要求两个方面来了解。

  • 标准等级设置

截止2020年6月,CELTSC《青少年编程能力等级》标准等级设置如下:

截止2020年6月,电子学会《青少年软件编程等级标准》标准等级设置如下:


小结

从科目数量上来看,电子学会《青少年软件编程等级标准》涵盖的科目更丰富,除了普及程度高的图形化编程、Python编程科目外,还包括专业向C/C++科目。CELTSC《青少年编程能力等级》标准研制周期将近1年,目前覆盖了图形化编程、Python编程两大科目。

从等级设置上来看,电子学会《青少年软件编程等级标准》级别设置更多,以Python为例,电子学会《青少年软件编程等级标准》将Python编程分为六个等级,而CELTSC《青少年编程能力等级》标准的Python编程等级为四个等级。

看到这里,可能不少家长会有疑问,等级划分的依据是什么?越多越好,还是越少越好?

其实对于青少年编程教育而言,知识考核总量是在一定范围之内的。如果划分出发点在于强调不同级别之间的考察目标界限,及强调高中低级别差异,则级别数量设置上会少。如果划分出发点在于缩小各级之间差异性,立足对有限量知识点的应用考察,则级别数量设置上会多。两者均具有一定的优势,当然,目前对家长直观感知而言,差异可能更多体现在报名费用方面。

  • 标准能力要求

了解完科目及级别的设置,大家还可以细致了解标准的能力要求(以图形化编程为例)。CELTSC《青少年编程能力等级》标准中对图形化编程的能力要求说明如下,核心特点是以能力划分等级,重点强调每一等级所需达到的能力标准及应用结果,强调解决现实问题:

电子学会《青少年软件编程等级标准》中对图形化编程的能力要求说明如下,核心特点是按知识点划分等级,重点强调每一等级所需掌握的知识块,强调熟练掌握编程技能:


从标准内容设置上我们可以看出,两大标准均有对能力和知识点的相关设置。只是CELTSC《青少年编程能力等级》标准侧重强调能力,电子学会《青少年软件编程等级标准》侧重知识点考核。

前者的考核方式,注重考生对知识和技能的内化,对考生解决问题的能力培养,强调发现问题及解决问题的能力。

后者的考核方式,注重对知识点的掌握程度,及对知识的认知判定。

对考生而言,两者均有一定水平检测门槛,家长及考生可根据自身特点和需要进行匹配。

四、标准知识点设计

既然是衡量编程等级的标尺,知识点的考核要求一定是各位家长关注的焦点。不过,知识点的考核设计是否科学是个比较专业的问题,需要先和大家科普一个行业知识(以图形化编程为例):图形化编程在业内的评价方式通常有两种方法,一是考察算法方向、二是直接评价某个计算作品的质量。

考察算法方向,往往有固定答案,考生的创造表现的空间较有限,优点是无阅卷成本,但常被业内质疑考核偏科,对衡量是否真正掌握知识点存在一定局限性。

直接评价某个计算作品的质量,其实就好比思辨类主观题,没有固定答案,需要考生进行信息处理、分析,并提供论证观点。该项评估的阅卷成本极高,但优点是能直接体现考生的能力。

所以,想分析知识点考核设计是否科学,可以从题型设置了解开始:

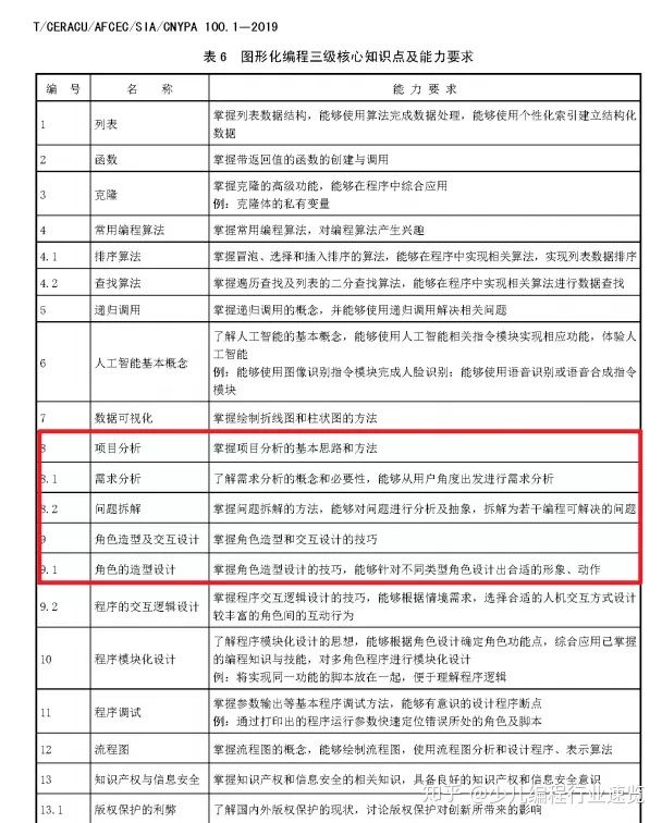
以图形化编程三级为例,CELTSC《青少年编程能力等级》标准中对图形化三级的知识点考核设计包括项目分析、角色设计、需求分析、数据可视化、人工智能等,具有一定前瞻性和实战视角。

下图为基于CELTSC《青少年编程能力等级》标准出台的NCT编程等级测试图形化三级的模拟题:(此套题目可在NCT编程等级测试官网获取,笔者暂未找到图形化三级真题,如有遗漏,欢迎大家随时补充。)

下载地址:https://www.ncctest.cn/download/paper

这道简述题的题型设置十分新颖,要求考生从用户角度出发,通过问题拆解,对交互设计进行分析。考生需利用所学的知识点分析问题,解决问题,并没有标准答案,言之有理即可,有助于考察其批判性思维能力。

下面来分析编程创作题,NCT编程等级考试中将编程创作题分为定向创作题与创意创作题。如左下图,题目中设置了一定前提,要求考生按照要求输入不同坐标,考核是否掌握绘制折线图的方法,属于定向创作题。如右下图,题目要求考生进行编程作品创作,向用户传达垃圾分类的知识,题目中并没有特别的要求与限制,考生可尽情发挥想象力与创造力,这种就属于创意创作题。

值得一提的是,这道创意创作题的设置十分有意思,考生需帮助用户有效地进行垃圾分类,并且可使用画板编辑器绘制素材,不仅考核了问题拆解、项目分析,还检验了考生是否掌握角色造型及交互设计的技巧。

其实这就是上文所说的图形化编程评价方式之一:直接评价某个计算作品质量,让考生发挥主观能动性,要求将所学知识运用到实际生活中,进行延伸创作。

可见,CELTSC《青少年编程能力等级》标准更侧重能力掌握,强调实际应用。

同样以图形化三级为例,电子学会《青少年软件编程等级标准》中将核心知识点以脑图的方式列出,视觉上逻辑非常清晰,对特定编程技能知识点考核的列出也有利于考生对应进行学习巩固。

再来看看青少年软件编程等级考试图形化三级的真题:(笔者暂未在电子学会考评中心官网找到任何例题,此套题目为网络搜索结果,仅做参考,如有错漏,欢迎大家随时补充。)

下载地址:https://wenku.baidu.com/view/3eccbef5acaad1f34693daef5ef7ba0d4a736d6a.html

上图这道题是一道定向创作题,主要考察考生对画笔、循环知识点的掌握能力,考点偏功能性,评估也是严谨的。由于青少年软件编程等级考试中暂无简述题与创意创作题,这里就不做阐述。

小结

总的来说,CELTSC《青少年编程能力等级》标准对知识点考核的设计十分巧妙,特别是NCT编程等级测试样题中关于简述题的设置,具有很强的创新性,可以说是目前国际领先的。电子学会《青少年软件编程等级标准》承袭了编程等级考试的基础题型设置,在知识点考核上也做的十分全面。

这里,笔者也想对正在参与少儿编程考试的学生和家长们说:一般考试的题库研制都是依据标准大纲而来,从题目的设计也可以看出标准设计的初衷及价值指标,对备考而言,除了不停刷题之外,同样也可以研究下不同考试背后对应的标准需求,相信对于大家会有极大帮助。

两份标准的完整版知识点大纲在此,大家可以自行了解学习。

CELTSC《青少年编程能力等级》标准下载地址:http://www.celtsc.org/res/wx/20191015/index.htm

电子学会《青少年软件编程等级标准》下载地址:http://kp.cie-info.org.cn/h-col-127.html

五、适用范围及实践成熟度

任何标准都是需要经过市场检验,需要在反馈中不断迭代完善。目前已经出台的两大标准,在普适性、市场应用方面均收到了认可和肯定。

  • 普适性

CELTSC《青少年编程能力等级》标准适用范围说明如下:“本标准本部分适用于各级各类教育、考试、出版等机构开展以青少年编程能力教学、培训及考核为内容的业务活动。”

(CELTSC《青少年编程能力等级》标准内容截图)

电子学会《青少年软件编程等级标准》适用范围说明如下:“本标准不以评价教学为目的,考核内容不是按照学校要求设定, 而是从软件开发所需要的技能和知识,以及国内编程教育的普及情况制定,主要以考查基础语法、算法和实践应用能力为主。”

(电子学会《青少年软件编程等级标准》内容截图)

总的来说,两个标准的起草单位都有名校与名企参与,一定程度上兼顾了科学性与实用性。就适用范围来看, CELTSC《青少年编程能力等级》标准聚焦于行业教育标准规范,电子学会《青少年软件编程等级标准》聚焦于考试技能。

2019年11月,在CELTSC《青少年编程能力等级》标准于清华大学发布之后,CELTSC《青少年编程能力等级》标准符合性认证测评项目也顺势推出。

该测评项目旨在基于CELTSC《青少年编程能力等级》标准,对教育培训课程、教材、题库、教学和考试平台、考试活动等开展标准符合性认证。测评专家组由CELTSC秘书长、清华大学郑莉教授带队,北京科技大学姚琳教授任专家组长,成员包括南京师范大学张国强教授、昆明理工大学潘晟旻教授,深圳大学李冰老师。所有认证结果对社会公开,可作为学术团体选择合作伙伴、家长和学生选择教育培训服务的参考,同时标准的发布团体举办教育培训活动时,将首选通过标准符合性认证的机构进行合作。

CELTSC《青少年编程能力等级》标准是目前国内唯一一个开展标准认证规范的等级标准。

  • 市场应用

目前基于CELTSC《青少年编程能力等级》标准推出的考试项目有两个,一个是NCT全国青少年编程能力等级测试(https://www.ncctest.cn/),一个是CPA青少年编程能力等级测评(https://www.cpatest.cn/)。

其中,NCT全国青少年编程能力等级测试是国内首个通过CELTSC《青少年编程能力等级》标准符合性认证的考试项目,今年疫情期间,率先推出了线上考试方案,敢为人先引领了考试组织形式变革,通过技术流刷了一波好感。想要详细了解该考试的家长可以登录考试官网(https://www.ncctest.cn/),或关注官方微信(NCT青少年编程能力等级测试)查看。


电子学会《青少年软件编程等级标准》于2019年发布,目前根据该标准推出的考试有全国青少年软件编程等级考试(http://www.qceit.org.cn/bos/default.html)。

放眼未来

作为一个青少年编程教育的关注者,这篇文章主要想带大家了解青少年编程等级标准的价值及研制过程,希望给各位家长带去一些参考意见。也许收集到的信息不够全面,仅代表本人观点。

放眼全球,各国的人工智能人才都非常稀缺,不断加强人才培养,在基础教育阶段开展少儿编程教育,是国策所驱,也是社会发展的自然选择。两个青少年编程考核标准出台,不仅可以为当下“课程内容良莠不齐、学习缺乏专业指引”等现状指明方向,同时还有助于推动青少年编程教学向着科学化、规范化的方向发展,为人工智能人才选拔和培养提供专业依据。

原文链接:https://zhuanlan.zhihu.com/p/171737496

- 本文内容来自网络,如有侵权,请联系本站处理。

2022-05   阅读(652)   评论(0)
 标签: 编程

涨知识
EDA

电子设计自动化(英语:Electronic design automation,缩写:EDA)是指利用计算机辅助设计(CAD)软件,来完成超大规模集成电路(VLSI)芯片的功能设计、综合、验证、物理设计(包括布局、布线、版图、设计规则检查等)等流程的设计方式。

评论:
相关文章
App Inventor 编程实例及指南-第15章 软件工程与应用调试

前面几章中讲过的Hello猫咪、打地鼠以及其他应用都是些非常小的软件项目,并不需要用引入软件工程的概念。工程的概念借用自其他行业,意为设计并建造,教程中的应用就像是用预制件拼装起来的房屋模型,而软件工程才是设计并建造真正用来居住的房子。


2025年少儿编程行业五大预测:少儿编程正站在一个新的起点上

2024年,随着国家政策的深入推动和市场需求的升级,少儿编程教育不仅从兴趣启蒙逐步向能力培养过渡,还成为了提高学生科技素养和创新能力的重要途径。


Small Basic 编程入门 08 - Turtle Graphics (海龟绘图法)

Small Basic 语言中也引入了 Turtle (龟标)对象,编程人员可以通过Small Basic 自带的很多命令调用这个对象。


Blockly 自定义块

虽然Blockly定义了许多标准块,但是大多数应用程序需要定义和实现至少几个与域相关的块。



动手学树莓派Python篇第2章:近距离看看计算机硬件体系结构

树莓派开发板,也是有核心处理器、主板、”硬盘”(emmc或者TF卡)、电源等组成。


CCF GESP与CSP-J/S的衔接办法发布

鉴于GESP最高两级7-8级大纲与CSP-J/S大纲基本吻合, GESP向CSP-J/S衔接办法如下


《编程之美》作者:三个公式,23本有趣的书

微软亚洲研究院首席研发经理邹欣在工作之余,出版了几本书,其中《编程之美》、《构建之法》在程序员界颇具名气。这次,我们请他谈谈他喜欢的专业书。



Small Basic 编程入门 03 - 引入变量

如果我们的程序能够对用户的姓名说“你好”而不只是单纯的“世界你好”,那样不是更好吗?