 
            结构化程序设计是采用顺序结构、选择结构(IF语句)、循环结构(FOR,WHILE语句)、子程序等来进行程序设计的一种编程典范。
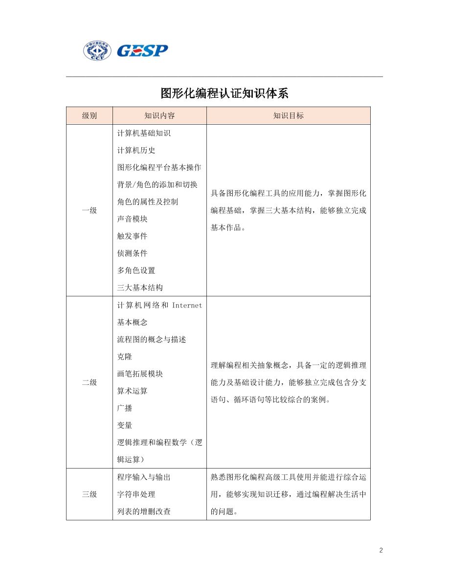
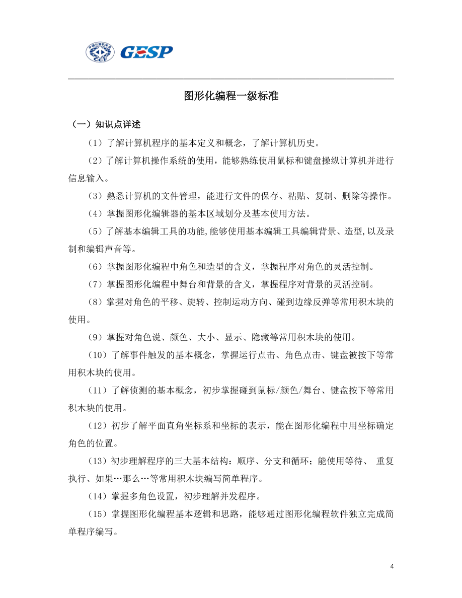
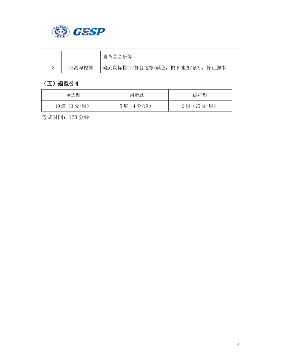
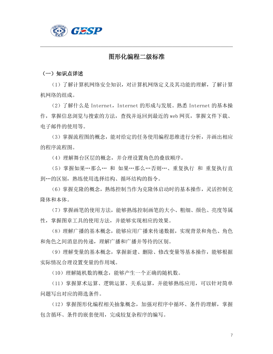
图形化编程测试划分为一至四级,考察学生掌握图形化编程的相关知识和操作能力,熟悉编程各项基础知识和理论框架。
本文将对Scratch 3.0的指令逐个详细介绍它们的名称、用途以及参数的设置方法。
Scratch中文版是一款专门为儿童设计的编程软件,可以快速实现动画的创建和游戏的制作。
Scratch中文版是一款专门为儿童设计的编程软件,可以快速实现动画的创建和游戏的制作。
 
            Scratch3.0编程校本教程
全国青少年软件编程等级考试由中国电子学会科普培训与应用推广中心和北京大学信息科学技术学院共同制定。
让学生能够掌握图形化编程的相关知识和操作能力,熟悉编程各项基础知识和理论框架,通过设定不同等级的考试目标,让学生具备图形化编程从简单的程序到复杂的游戏设计的编程能力,为后期专业化编程学习打下良好基础。









