 
            麦克纳姆轮的移动方式是基于一个有许多位于机轮周边的轮轴的中心轮的原理上,这些成角度的周边轮轴把一部分的机轮转向力转化到一个机轮法向力上面。
北京师范大学教育学部创客教育实验室机器人等级考试教程
 
            青少年机器人技术等级考试三、四级培训讲座资料。
 
            青少年机器人技术等级考试三、四级培训课件资料。
 
            青少年机器人技术等级考试三、四级车架结构案例搭建课程资料。
 
            青少年机器人技术等级考试三、四级Arduino电子积木课程资料。
 
            青少年机器人技术等级考试三、四级基础物理电路搭建资料。
 
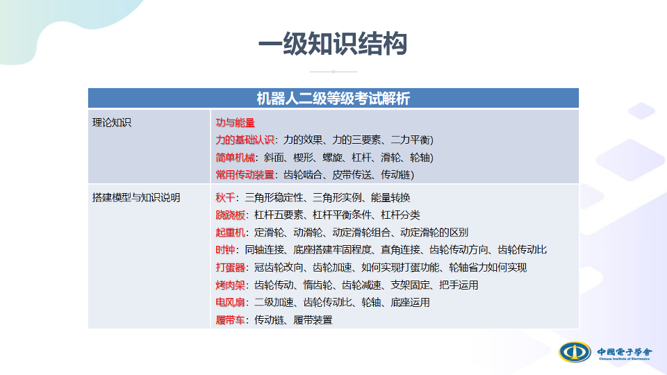
            青少年机器人技术等级考试三级知识点整理
电子电路入门-V2
青少年机器人技术等级考试师资培训讲义1-2级理论及实操部分。
 
            中国电子学会等级考试具有独立的标准组、命题组和人机结合的监考体系;坚持国际通行的“”原则,不参与考生培训、器材和软件业务,保证考评独立公正。









