如果你想学习和理解LEGO MINDSTORMS EV3平台的硬件架构是如何实现的,那么这个开发工具包对你来说是相关的。
如果您想创建可以使用输入或输出端口连接到LEGO MINDSTORMS EV3可编程块的硬件,则需要此开发工具包。
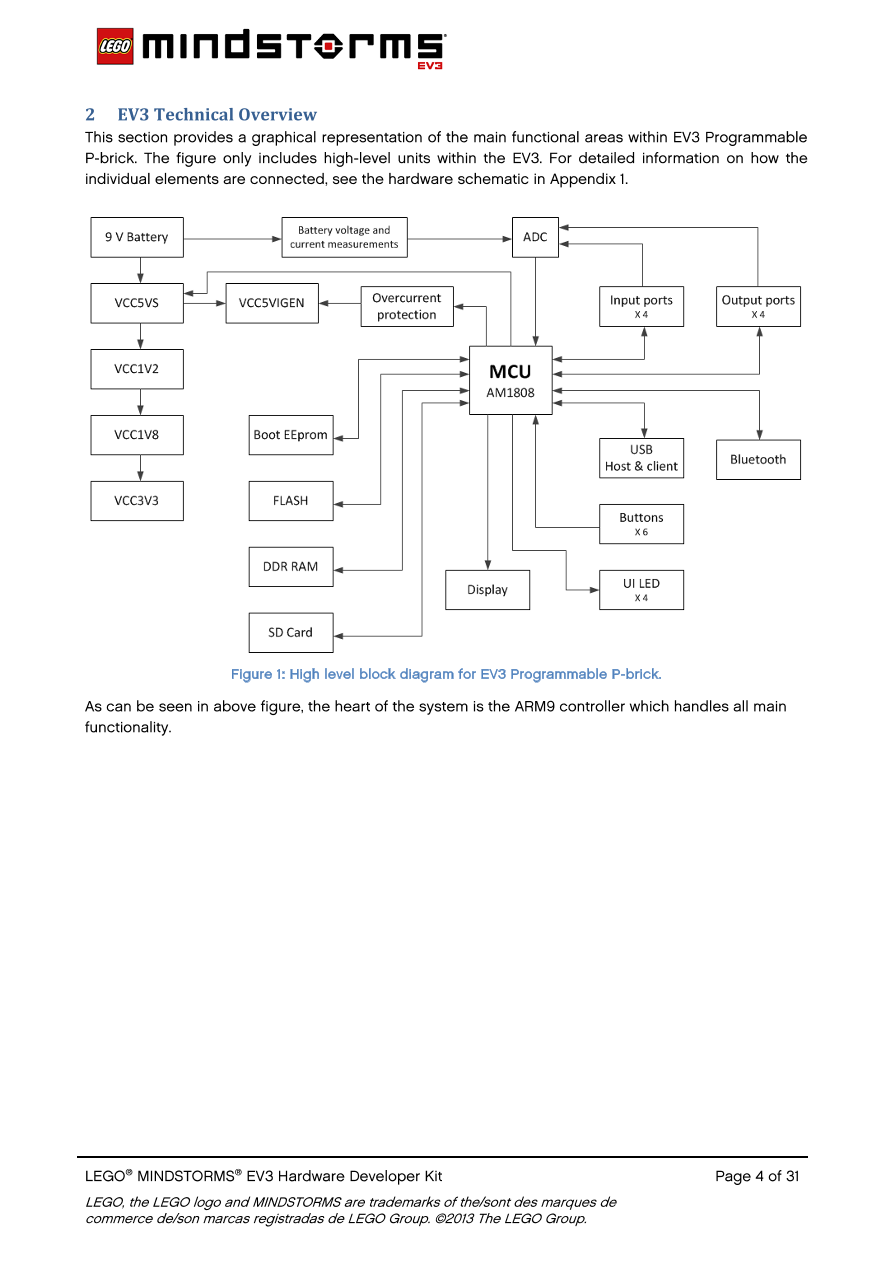
包含硬件电路图:
1. 可编程块主电路图
2. 可编程块显示模块电路图
3. 触碰传感器电路图
4. 颜色传感器电路图
5. 红外传感器电路图
6. 红外信标电路图
7. 超声波传感器电路图
8. 陀螺仪传感器电路图
9. 充电电池电路图
10. 大型马达电路图
11. 中型马达电路图
串行接口是一种可以将接收来自CPU的并行数据字符转换为连续的串行数据流发送出去,同时可将接收的串行数据流转换为并行的数据字符供给CPU的器件。一般完成这种功能的电路,我们称为串行接口电路。
这是一种在三个全向轮和两个陀螺仪上使用的平衡球机器人。
乐高6自由度机械臂
本书包含14例经典的乐高EV3结构设计及其编程指导,采用高清全彩的多角度图片展示,并辅以搭建过程中的要点、技巧和注意事项。
本指南介绍了如何开始为乐高®教育MINDSTORMS®头脑风暴EV3机器人编写MicroPython程序。
EV3 官方机器人 java程序实现。
MOC-143340 EV3织布机,使用三个电机为织布机的不同运动提供动力。
乐高EV3编程软件教育版官方版是一款用于机器人编程的应用软件,可以通过可视化图标形式编程,用以控制机器人的各种动作指令,操作起来比较简单,发挥你的想象,创造无限的编程可能。
RobotC是美国卡内基-梅隆大学(Carnegie Mellon University)开发的一款基于C语言对NXT,EV3,RCX和VEX机器人进行编程的集成化开发软件。
乐高教育官方创作Elephant 大象
EV3 Classroom 是乐高®教育 MINDSTORMS® 头脑风暴 EV3 机器人核心套装 (45544) 重要的配套的应用程序,可以为中学生提供一流的 STEM 和机器人学习工具,使他们能够设计可编程机器人并对其进行编程,以解决复杂的实际问题。









